网络、防空与导弹防御、多域部队:未来美国陆
【秦安点评】美国舰机美日在我周边耀武扬威,美国特战部队已经登上台湾岛。美军也曾扬言在台湾岛驻军5个陆军师。知己知彼百战百胜。美国陆军的未来如何发展?本期推出“2021财年美国军事力量”系列报告中的陆军部分。本文作者是知远战略与防务研究所沐俭编译自美国战略与国际问题研究中心。
【知远导读】本文节选自美国战略与国际问题研究中心(CSIS)推出的“2021财年美国军事力量”系列报告中的陆军部分。报告对美国陆军的实力现状进行了分析,对其未来的发展计划和规模结构进行了概述。报告全文长约7000字,需要阅读完整版本的读者请直接与知远联系。
未来的陆军规模
图1: 2019财年–2021财年陆军正规部队总兵力计划
如图1所示,征兵和人员保留的改善使美国陆军重新回到了高于2020财年的增长率,但仍然没有达到2019财年和更早财年的预期水平。如果计划中的现役和预备役部队的增长得以实现,美国陆军将回到“9·11”之前的水平。从长远来看,正规军的人数有望达到49.5万人。
有三个因素决定着未来美国陆军的规模和形态。一是美国《国防战略》的指导思想侧重于与中国和俄罗斯的大国冲突。这意味着,如果有必要,这支部队将配备先进的、可能非常昂贵的技术,而这些技术的部署将以削减结构为代价。另一个是对部署到阿富汗、欧洲和其它地区的军队的日常需求。这意味着需要一支规模更大但可能不需要最先进技术的军队。最后,如前所述,不论采取何种战略,在招募和人员保留方面的困难都可能会影响部队的规模。
美国陆军将继续强调其全球行动,即:“将187000名士兵部署到六大洲的140个国家”1。然而,无论是陆军的态势声明还是任何预算文件都没有抱怨压力。之所以会出现这种情况,可能是因为中东对美军的需求已从2000年代的峰值大幅下降。这是2020年2月的情况。到10月,由于“不可持续的作战节奏”,美国陆军宣布将减少部队到作战训练中心的轮训和“从头到脚的轮流部署”2。是什么导致了部队对压力态度的改变尚不清楚。同样不清楚的是它对战备状态的影响。
图2: 陆军预备役部队和陆军国民警卫队总实力
正如图2所示,陆军预备役部队总兵力曾计划增加到20万人,陆军国民警卫队计划增加到34.3万人。相反,这两支部队现在的目标都是在2020年小幅增加其总兵力。
预备役部队选择了提高其准备能力,而不是增加其规模。例如,国民警卫队前往作战训练中心进行轮训的次数仍为4次。然而,这两支后备部队都将受到兵力不足的影响,因为部队结构没有随着总兵力计划进行削减。
作战准备是很重要的,因为预备役部队需要保持其作为作战储备部队的地位。陆军预备役部队和国民警卫队平均随时可调动约2.5万人,主要为在伊拉克和阿富汗的作战提供支援3。由于对陆军的高需要求仍在继续,所以这种动员水平可能会无限期地保持下去。
正规军与国民警卫队/预备役部队的平衡
很明显:整个陆军似乎已经达到了48%的正规军和52%的预备役部队的平衡状态,这一水平在2015财政年度已经达到,并预计至少将持续到2025财年。尽管现役部队和预备役部队的组合经常成为陆军内部关系紧张的一个根源,但由于2016年委员会进行了更密切的磋商,加之对双方都有利的更高的预算,以及这两个部队在招募和保留更多士兵方面都有困难,所以近年来这种紧张关系已经有所缓解。
但是,鉴于这两支部队不同的文化、任务和历史背景,现役和预备役部队组合已成为一种必须加以控制的紧张关系,而不是一个可以解决的问题。
图3:预备役部队规模
正规部队和预备役部队之间的紧张关系自美国成立以来就一直存在。这种紧张关系对陆军来说尤其是个问题,因为到目前为止,美国陆军拥有相对和绝对最大的后备力量。例如,陆军预备役部队占陆军总兵力的52%,而空军占35%,海军陆战队占18%,海军占15%。如图3所示,陆军预备役部队的规模几乎是所有其它军种预备役部队总和的两倍(2021财年:525000比275000)。
如图4所示,现役/预备役部队的平衡随着时间的推移而变化。1970年制定的“总兵力政策”要求增加对后备力量的依赖,1973年开始的年志愿兵制度提高了军事人员的成本,1973年结束征兵使得现役人员的供应被切断,这些因素导致了二者的比率从侧重于现役部队转向了现役和预备役部队之间的均衡。
图4: 陆军部队混合比率(1970年-2021年)
冷战结束后,由于正规部队比预备役部队减少得更快,导致了预备役部队在这一比例中的比重增加。
在伊拉克和阿富汗战争期间,随着正规部队的扩大,这一比例再次达到了平衡,但随后又回到了似乎是战略稳定的水平,即:48%的正规部队和52%的国民警卫队/预备役部队。美国陆军和国防部都决定实施合同兵制,而不是大量增加正规部队或国民警卫队/预备役部队,这将在后面的章节中加以讨论。
各部队之间的紧张关系在兵力缩减期间达到了顶峰,因为有限的资源迫使双方进行艰难的权衡。因此,在九十年代末后冷战时期的撤军和2014年后伊拉克/阿富汗撤军期间产生了危机。缓解最近紧张关系的关键是2016年“全国军队未来委员会”。该委员会广泛地考虑了所有部队和整个陆军的需求,并提出了一套所有部队都可以接受的建议4。最近的预算增加也有助于执行该委员会提出的建议,并普遍缓解了紧张关系。
当然,预算下降可能会让这种紧张关系再次浮出水面。预备役部队,尤其是国民警卫队,由于与本国政治机构的联系较为密切,所以在政治上实力强大。如果他们觉得自己受到了轻视,他们可以——而且经常会——绕过陆军的领导高层,直接向国会提出自己的担忧。
未来陆军的结构
为了同《国防战略》保持一致,美国陆军的声明将重点放在了大国冲突上,从而超越了过去20年的地区冲突。然而,这些军方声明相对更注重俄罗斯,将其视为主要的短期威胁,而将中国视为长期威胁5。这并不奇怪,因为西太平洋战区主要由海洋和长距离构成。而欧洲战区则最需要拥有先进武器的地面部队。但美国陆军并没有忽视太平洋。美国陆军正在努力发展能够适用于该地区作战的军事能力,比如远程反舰导弹。此外,与朝鲜的潜在冲突也需要大量美军地面部队。
这种高端冲突意味着,陆军需要一支具备先进地面作战能力、火力和航空系统的部队,尽管部队的规模较小。它还意味着这支部队需要具备不同的能力,如网络、电子战、反舰/海上火控、巡航导弹和弹道导弹防御系统,以及极远程精确火力。
网络:网络能力提升似乎已经完成,因为它基本上已经从美国陆军的声明中消失了。美国陆军已建立了网络部队,以便将这种新能力投入战场并进行试验,尽管有人批评称,美国陆军没有足够的具有正确技能的人员。目前美国陆军的网络部队只有几百人6。从长期来看,作为多域部队的一部分,美国陆军打算建立综合情报/网络电子战部队。
防空与导弹防御:这些部队将是第一批配备陆军的新型作战部队。旨在防御巡航导弹和无人机的“间接火力保护能力”将在2022财年部署。“机动近程防空系统”正在采购中,并将在2023财年部署。
多域部队:尽管陆军已经公布了一些概念,并以炮兵旅作为基础单位进行了试验,但这些能力仍处于概念阶段。多域部队将整合太空、网络、空中、地面和海上作战领域,“通过出其不意和跨领域的快速、持续的能力集成来实施同步与连续的作战,给对手带来多重困境”7。美国陆军的总体力量架构倡议称为“瞄准点”(AimPoint),目前的思路是在更高的梯队、师以上单位进行改革8。
预置装备:美国陆军正在欧洲建立一套额外的装备,从而提高其快速增援能力。来自《欧洲威慑倡议》的额外资金是建造/重建预置部队装备的关键。美国陆军还正在研究在太平洋预置更多部队和装备的可能性9。
陆军的现代化计划
从广义上看,美国陆军将继续生产经过验证的系统,由此拥有一支非常现代化的部队,同时还出现了一些新系统。但新系统的生产需要时间,可能在本世纪20年代甚至更远的时间后才能投入使用。
对当前能力进行现代化改造
在短期内,美国陆军正在通过升级其主要系统并以相对较高的速度生产这些系统来填补其最严重的能力缺口。正如战略与国际问题研究中心采办专家安德鲁•亨特(Andrew Hunter)和里斯•麦考密克(Rhys McCormick)声称的那样,通过升级而不是开发主要的新系统来提升能力,可以避免依赖于几个昂贵、高调项目的技术、预算和政治风险10。
因此,美国陆军2021财年预算将为现有系统的最新版本提供资金。这些项目运行顺利,以已知的成本和可预测的时间表生产设备,可以避免过去在国会和公众面前使陆军尴尬的采购丑闻。
表1: 2021财年陆军主要采购项目
两个相对较新的项目也在生产中,即:联合轻型战术车,装甲轻型卡车,用于替换升级型“悍马”;装甲多用途车辆,用于替换M113装甲运兵车。
这种方法的效果是,在21世纪的头十年里,大量的战时采购和由海外应急行动(OCO)重新启动的重建/升级项目,可使陆军部队配备相对较新的装备。例如,“阿帕奇”直升机的平均寿命为8年,“支奴干”直升机为10年11。之前对装备老化的担忧已经不复存在。
最后,和其它军种一样,美国陆军2021财年预算将继续为弹药提供强劲的资金支持,例如多管火箭发射系统(MLRS)制导火箭弹、“海尔法”反坦克导弹和“爱国者”导弹(MSE),这反映了面向大国冲突所作的准备。
创建新能力
关于陆军现代化的一个长期担忧是,几乎没有新系统可以取代现有的系统。这是“三重打击”的结果,即:由于项目失败而错过了采购周期,注重战时的短期系统,以及战后裁军对陆军现代化资金的削减12。
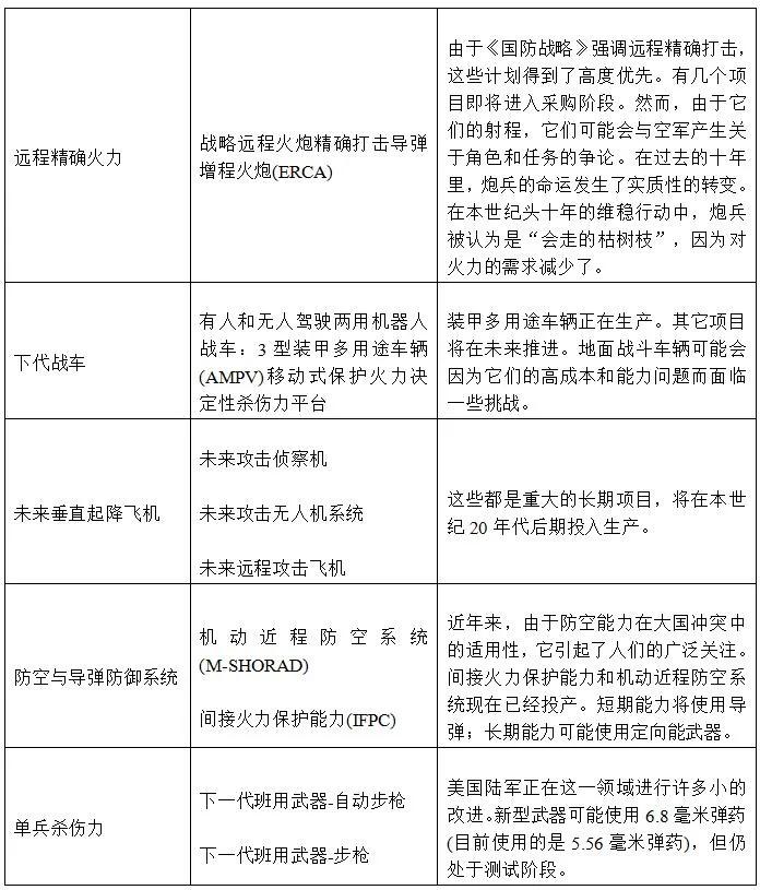
陆军将其发展工作分为6大优先事项:远程精确火力(火炮)、下代战车(装甲)、未来垂直起降飞机(航空)、陆军网络、防空与导弹防御和单兵杀伤力(步兵)。此外,美国陆军还添加了2种能力——可靠的定位、导航和授时以及合成训练环境——于是美国陆军的现代化举措就成了“6+2”。
图5展示了现代化优先项目的资金。其中大部分资金仍投入到了研发项目中,只有防空与导弹防御和单兵杀伤力项目已开始了大批量采购。从2020财年到2021财年的变化不大,只是增加了防空与导弹防御以及士兵杀伤力系统。
图5: 美国陆军现代化建设项目和资金
美国陆军称,正在开发的31个系统已远远超出了陆军的采购和部署能力。以下是主要研发计划,这个列表中的系统有可能会在未来部署美国陆军13。
表2: 美国陆军优先研发项目
