来自 娱乐 2020-11-19 17:52 的文章
杨颖遭侮辱诽谤,还被P灵堂遗照,一怒维权获赔
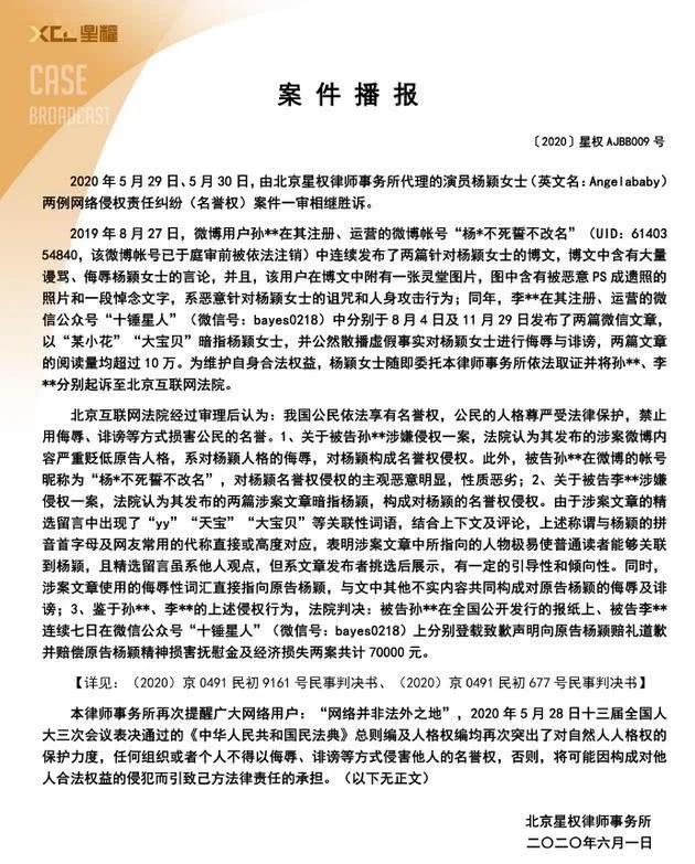
Angelababy杨颖终于维权了,这次不是之前一直涉及的肖像权官司,而是名誉权!
6月1日,“星权律师事务所”公布了两起分别在5月29日和5月30日相续胜诉的案例,这两起案件中有一人是在社交平台上公然发布大量谩骂、侮辱杨颖的言论,并且更令人气愤的是该用户还在博文中附有一张灵堂照片,并且恶意PS(杨颖)的遗照,还发了悼念文字。
经过法庭审判,被告所发布的针对Angelababy杨颖的侮辱、诽谤内容已经涉及侵犯杨颖的名誉权,被告不仅需要在国公开发行的报纸上以及社交平台上向杨颖道歉,而且还需要赔偿相关的精神损害金和经济损失共计7万元。
杨颖被PS灵堂照和遗照,曾经在粉丝层面上引起轩然大波,众多Angelababy的粉丝非常气愤,纷纷艾特工作室进行维权,然而工作室并没有公开宣称要去进行维权,因此很多杨颖粉丝都曾经一度认为工作室不作为,现在判决结果出炉,原来工作室一直是有作为的只是没有公开而已,更有甚者,有的人不仅仅造谣诽谤杨颖,P遗照,还诅咒杨颖和黄晓明的儿子小海绵,这真是是可忍孰不可忍。
另外,有关杨颖和黄晓明离婚的传言也一度甚嚣尘上,成为造谣重灾区。
日前黄晓明参加综艺节目的时候,反复提及老婆杨颖,还称自己要向黄磊学习菜肴的做法,好回去做给老婆杨颖吃,因此粉碎了离婚传言。
这说明,很多艺人因为关注度很大,竞争对手自然很多,从而会引起对家或者对家粉丝无休止的造谣诽谤,甚至有的不是对家粉丝,而是“为黑而黑”,另外,PS艺人遗照的行为屡见不鲜, 不少艺人都曾遭殃,因此星权律师事务所适时公布的这两则案例,正好拿来奉劝这些PS遗照的造谣者,不要为了一时嗨而丢掉大好前途。
