来自 科技 2021-01-27 16:01 的文章
从十四五规划可以看出未来是科技,消费,清洁
从十四五规划及2035年远景目标可以看出国家将重点发展科技和清洁能源!在股市里的朝阳行业肯定是科技,消费,新能源!
从科技上讲,前些年我们高科技含量的东西基本上是进口,像芯片,航空发动机,IT行业的好多部件全部得进口,甚至一个小小的圆珠笔前面的芯我们都造不出来,随着我国国力的不断提高,以美国为首的西方发达国家开始对我国进行封锁,特别在高科技上卡住了我们脖子,这也让我们看到了我们的不足!以前总感觉研发没有进口划算,导致国内好多公司研发力度不大,依赖性强!一个国家要强大就必须科技水平要上去,落后就要挨打,我们要牢记当年八国联军攻打我国时的场景,今后国家肯定会大力支持科技企业!!
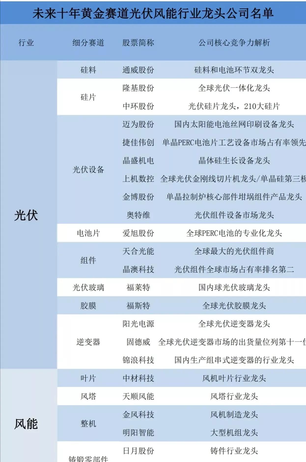
从十四五规划也可以看出国家大力支持清洁能源,青山绿水就是金山银山!今年全球经历了新冠病毒,也让我们看到了大自然的厉害,这是不是跟我们破坏生态环境有关系呢?答案肯定是有的!近些年随着工业的大力发展,生态环境也遭到了很大的破坏,全球气候变暖,这给我们人类敲响了警钟!清洁能源肯定也是国家大力支持的朝阳行业!
再一个就是消费类,是人都要经历生老病死,都离不开嘴巴!就像林园所说价值投资就要投与嘴巴有关的朝阳行业!所以食品,饮料,白酒,医药也是我们股民重点
以上就是我认为今后的投资重点及相关龙头股,仅供参考!喜欢的收藏,加
