来自 财经 2019-12-12 15:47 的文章

任正非:人才非企业核心竞争力 对人才的管理能力

作者:吴建国

华为从6名员工创业的小企业,到突破7000亿元营收、19万员工的世界信息与通讯领域前三。华为靠的是什么?

1997年,在《华为基本法》的起草过程中,一位教授曾经问任正非:“人才是不是华为的核心竞争力?”任正非答道:“人才不是华为的核心竞争力,对人才进行有效管理的能力,才是企业的核心竞争力。”

这是华为最核心的人才理念,也让华为团队一直保持着极高的价值创造能力。华为究竟是如何做到的,其中又有哪些地方最值得其他企业学习?

华为前人力资源副总裁、华为人才体系构建者之一吴建国老师在新书《华为团队工作法》中详细分析了华为的团队管理模式,值得每个企业借鉴。

以下为节选:

“任正非凭什么能让华为这么成功?”这个问题我思考了十几年。这几年我渐渐明白,真正把人才管理做到极致的难得一见。

我认为华为人才体系的核心是“三位一体”的管理模式,也就是精准选配、加速成长、有效激励。我希望能够阐述华为人才团队的管理之道,也能够在“术”的层面给出一些操作性建议。

精准选配:精准选择,合理配置

1、人才招聘:最合适的,就是最好的

“企”之一字,有“人”为企,无“人”为止;先要有人,才有业绩。人是企业的根基。而“人”之一字,捺在撇上为“入”,撇捺分开为“八”,交叉则为“×”;只有合适,方为有用之才。企业发展,在于选人;而选人之道,在于精准。

企业招聘最重要的是要建立岗位人才标准,这其实就是一把尺子。这把尺子通常有两个维度,第一个维度是该岗位的能力素质要求,第二个维度是个人的价值观是否与企业的核心价值观一致。

如果在这两个维度上人与企业的要求都能完美契合,那么这个人就是企业所需要的人才。

从长期来看,价值观的重要性要远远超过能力素质。随着工作的逐渐深入,价值观的差异会让员工与企业之间的嫌隙逐渐放大。对于企业而言,这无异于一颗不定时炸弹,一旦爆发就会产生重大的不利影响,而且能力越突出,对企业的负面影响越大。

1997 年,任正非曾经说过一句话:“当你用一个人的时候,先别管这个人强还是不强,你要告诉我你究竟让他做什么,也就是说他的能力是否与你想让他做的事情匹配。”

归纳而言,从企业的长远发展来说,选人首要考虑的应该是价值观因素,其次是能力素质与岗位要求的匹配程度。正如俗语所言:把合适的人放在合适的岗位。

2、人才搭配:用人所长,补其所短

《华为基本法》中有一句经典:金无足赤,人无完人,优点突出的人缺点同样突出。企业家也经常会说:没有完美的个人,只有完美的团队。团队组建不单指公司的核心领导团队,还包括一个部门的领导团队、一个项目的领导团队等。

但无论什么团队,在团队组建的时候,都需要坚持八字方针:价值趋同,优势互补。

华为把人才搭配的原则称为“狼狈计划”。就像军队一样,团队不仅要有司令来指挥冲锋陷阵,还要有政委来营造氛围。团队的强大战斗力,来自核心成员价值观一致且优势互补所形成的合力。

很多成功的企业都有人才搭配的经典范例。任正非的战略思维和领导力超强,就像华为的远光灯;孙亚芳的职业化素养高,在组织管理上细致入微,像华为的近光灯。二者相辅相成,共同推动了华为近二十年的高速发展。

3、人才生态链:一杯咖啡,吸收宇宙能量

任正非有一句非常经典的话:“一杯咖啡,吸收全宇宙的能量。”

这句话意思是说,你需要经常出去跟别人喝咖啡、喝茶或者吃饭。前提是要有针对性地找那些对自己或企业发展有价值的人,即定向的人脉网络。

很多企业都非常重视自身人才队伍的建设,也就是内部人才的选拔、培养、使用和激励,但是往往忽略了企业业务生态发展的关键要素——人才生态。人才生态是一个三环结构,分别代表了企业内部员工、周边合作伙以及外部人脉网络。

对第二层次人才的充分利用,华为就是一个成功范例。

度过创业期之后,华为先后与几十家咨询顾问公司展开合作,仅IBM 一家,华为的投入就是几十亿元人民币。这些咨询顾问公司凭借专业优势,让华为快速实现了从“土狼”到“世界级”的转变。除了这些机构,华为还聘请了许多不同领域的个人专家顾问,包括市场营销、产品开发、供应链管理、人力资源管理、财务管理等领域。

在人才生态链中,第三层的人才成本最低廉,但是用好了价值却非同小可。

加速成长:效率为先,效果为王

没有人才的成长,就没有企业的成长。然而,中国企业人才成长的速度,却远远不能满足企业发展的要求,所以人才的成长必须要加速,加速,再加速。

华为在加快人才成长方面有四大方法。

1、企业领导人是“培训校长”

企业领导人必须是人才培养工作的第一领导。

比如,华为大学的最高领导一直都是任正非,其他人只是担任执行副校长。针对企业家的培训,湖畔大学校长也是非马云莫属。

这里,钱不是人才培养的首要问题,企业家的影响力才是。中国一大批企业大学失败的案例告诉我们:最高领导者不挂帅,人才培养工作夭折的概率极大。

2、中高级人才都是“教练员”

中国的大多数企业,管理者的主要任务就是带领团队实现工作目标,中高级专业人才的主要任务也是发挥专业能力实现工作目标。华为则不同,华为的中高级人才除了要完成工作目标,还要完成人才发展的目标。

华为要求所有的中高层管理者,都要经过TTT和教练技术的培训,并通过培训考核。这样,员工除了参加各种脱产培训之外,还会在工作中得到自己的上级主管和专家一对一的指导和帮助,成长速度明显加快。

此外,华为内部超过半数的会议属于学习会。会上,主管或专家会和大家一起分享成功的经验和失败的教训。每个月的案例研讨和经验交流会,会议中的每个人都在助力别人的成长,这才是真正的学习型组织。

3、聚焦重点:集中火力,快速突破

企业发展速度快的时候,一定要记住:挑出其中最需要提升的一两项重点,集中火力,快速突破,之后再找出其他改善点并继续发力。

在华为,除了基础性知识的培训之外,无论是干部培养还是专业人才的培养,都是先聚焦在一两个重点改善项目上。

如果这一两个重点项目在1—3个月内得到了显著提升,再聚焦提升其他改善项目。如果聚焦的改善项目没有达标,一般会延长该项目的培养时间。通过6 个月的培养周期,大部分人的重点改善项目都会有明显的提升,也会超过传统企业培训一年的效果。

这就是典型的人才倍速成长法,华为叫作“人才成长加速器”。

4、训战结合:培训的最终目的是应用

现在很多企业都喜欢搞培训,好的培训不是形式化,而是要培养真正的战士。

华为大学的培训原则就是训战结合,即围绕实际工作的场景,进行问题解决式的培训。例如,新市场拓展的成功要素是什么?哪些是导致失败的主要原因?为了解决这些关键问题,需要我们具备哪些关键能力?我们如何才能有效提升这些关键能力?

学员在培训的时候,是把华为战场上遇到的实际问题搬到课堂上来,采取体验式教学。

学习的过程中,导师会让学员进入实战模拟操作,针对可能要参与的真实项目提出自己的见解和解决问题的思路。导师会对学员的问题进行点评和总结。培训的目的只有一个,就是让学员学习之后,能够在战场上取得预期的战果。

有效激励:点燃人才内在驱动力

很多企业认为,必须有足够的钱才能产生足够的激励效果,但从实际来讲,有钱没钱和激励机制是否有效没有任何关系。很多创业公司没有多少钱,照样可以吸引并激励优秀员工;而很多财大气粗的企业,不恰当的物质激励却带来负面效果。

从本质上看,华为激励机制成功的背后有两个非常重要的底层要素,也就是获取分享制和期望值管理。

1、获取分享制:激活员工最大动力

网上经常有人传播任正非的一句话“只要钱给够,不是人才也能变成人才”,也有很多文章写华为高薪招聘人才,这就让很多读者认为华为的激励机制是“重赏之下必有勇夫”。然而事实并非如此。

华为高薪背后的逻辑是任正非的“获取分享制”,和创业阶段“不让雷锋吃亏”的逻辑完全一致。你首先必须是“雷锋”——贡献者,因为你贡献大,所以给你的回报就高。这里的回报不仅仅是物质回报,还有荣誉奖和成长空间。华为的人均产出高居全球高科技企业的第七位,而中国企业人均产出平均值仅有欧美企业的1/4,这才是华为人可以多拿钱的硬道理。

在华为的激励总包中,人力资本所得和货币资本所得的比例是3∶1,劳动贡献是获取回报的主要方式。未来,这个比例还会继续提高,通过缩小货币资本回报的比重,让那些希望“不劳而获”的“持股人”断掉念想,坚持长期奋斗。

2、期望值管理:设定合理任务目标

大多数企业错误地认为,给钱越多,激励效果就最好,实际上并非如此。薪酬数额的绝对值固然重要,但薪酬绝对值与个人期望值的差距,才是激励是否产生效果的关键。

贪婪,是人的本性之一。欲壑难填是激励机制设计中面临的人性挑战。华为非常重视期望值管理,让员工对自己的薪酬预期在理性的范围之内,由此才会让激励产生应有的效果。

首先,华为坚持设定具有挑战性的目标——不能让目标很容易达成。

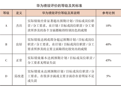
其次,在考核中,华为坚持兑现A占10%、B占40%、C占45%、D占5% 的基本比例。华为有接近一半员工的考核结果是C。

刚开始考核的时候很多人会问,为什么我干的这么好还是C呢?我说C是正常,A是超常。

一方面,得B、得C的员工(占员工总数的85%左右)发现自己没有完成目标;另一方面,却发现自己拿的奖金还挺多。这样一来,员工拿到钱的时候就会产生“负疚感”:

老板对我们太好了,我们干的不咋地,公司还给这么多的钱,惭愧啊!明年必须打起精神好好干。

反观大部分中国企业,目标值定得低不说,考核得A 的比例还很大,由此造成许多员工误认为自己干得很棒,而企业给自己兑现得太少,由此助长了人性中贪婪的一面。这样一来,再多的钱也无法喂饱他们。

总结下来,华为激励模式未必适合所有企业,但它的核心理念和操作方法可以给许多中国企业带来借鉴,有利于企业把“价值创造—价值评价—价值分配”的人力资本增值循环做得更好。

结 语

人才在哪儿,资源在哪儿,华为就在哪儿。

很多人说华为是突然崛起,实际上它历经了30年的持续奋斗和磨砺。很多人说华为有洪荒之力,实际上这只是一群普通人的脚踏实地。


财经公众号

24小时滚动播报最新的财经资讯和视频,更多粉丝福利扫描二维码关注(sinafinance)